投研驿站
risk-on.cn
首页
题材概念
财经知识
测试问卷
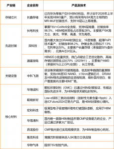
HBM国内相关企业